兽医流行病学在规模化猴场疾病防控中的应用
兽医流行病学主要研究特定动物群体中疾病的分布频率及其影响因素,并运用这些研究成果指导疾病防控,是预防兽医学的一门重要学科。兽医流行病学的研究范围是群体中的一切疾病,包括传染病和非传染病;研究对象是动物群体,但也涉及人群、伴侣动物群和野生动物群体;研究方法是对群体中的疾病进行调查、收集、分析和解释相关信息和资料,并做生物学推理;研究任务是确定病因、阐明分布规律、制订防控对策并评价其效果,以达到预防、控制和消灭动物疾病的目的。
兽医流行病学研究是动物疾病防控的基础,科学合理的开展兽医流行病学研究,将其应用到实验动物兽医的日常工作中,对提高动物的健康水平将起到重要作用。本文将就兽医流行病学理论和实践在规模化实验猴场中的应用做初步探讨。
01、兽医流行病学与其他诊断学科的关系
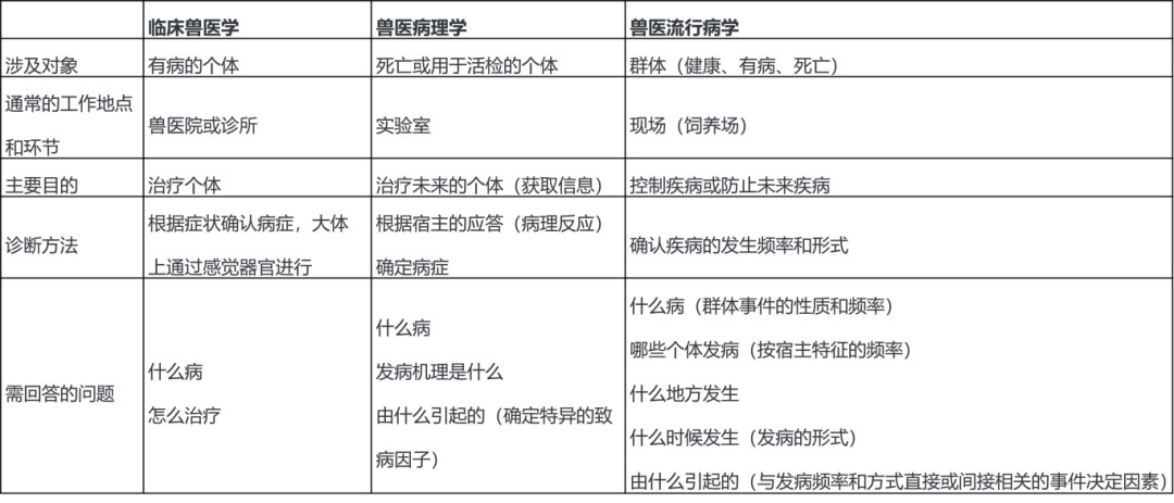
兽医学的诊断学科包括:临床兽医学、兽医病理学和兽医流行病学,三个诊断学科是互补关系(见表1),其中兽医流行病学对群体疾病预防和控制至关重要。
表1:兽医学中诊断学科的互补关系

02、与医学流行病学的关系
兽医流行病学与医学流行病学不仅在理论上和方法上相同,而且它们的产生和发展是相互交织在一起的,有着广泛的联系。鉴于实验猴在特定的养殖模式下与工作人员会有相对密切的接触,部分疾病是人类和实验猴共患的,在一定程度上人和猴处于一个生物区系和生态系统中。
此外,实验猴种群中往往会包含全生命周期中不同年龄段的动物,这会增加实验猴群疾病的复杂性。保持对工作人员群体及其外部的接触人群健康或者流行疾病的关注,对维护实验猴群的健康有一定的帮助。
03、动物疾病和人畜共患病的防控
我们在关注动物疾病的时候,除了关注实验猴本身,还需要关注饲养场饲养的宠物(可能是安全看护目的)和野生动物相关疾病的流行情况,并设法加以控制。特别是针对一些人畜共患病,比如鸟源结核病既可以感染人类,也可以感染实验猴,减少鸟粪污染并加强野鸟的驱赶有一定的现实意义。
04、食品安全
实验猴食谱是相对广泛的,不同的机构饲喂的饲料、辅食和水果/蔬菜的品种有所不同。从食品安全角度考虑,全价的膨化猴粮的加工膨化过程可以极大的降低微生物的携带水平,且适合长期储存,应该是猴场主粮的最佳选择。对于自制的饲料、水果/蔬菜,加强安全检验或处理,控制加工环节,特别是霉菌、寄生虫虫卵和化学污染物的控制,对改善食品安全起了重要作用。
05、国际贸易的风险分析
随着进出口政策的调整,很多猴场都很期望能够进口一定数量的实验猴,作为种源来优化现有的繁殖种群。从种群疾病防控角度,引入进口动物,对种群的健康带来极大的风险,开展国际贸易的风险分析至关重要,这个也是国际惯例。该风险分析包括在引进动物和动物产品时对某种(些)传染病引入的概率及其危害(风险)进行评估和一旦引入后的动物管理流程。
06、动物保健体系
随着实验猴产业向规模化和集约化发展,动物饲养密度和数量进一步提高,仅依靠传统的临床兽医治疗病因单一的个体治疗模式已经远远落后于时代发展,预防疾病的发生更具有现实意义。
因而,疾病控制要求兽医工作者充分考虑多方面因素,通过兽医流行病学分析,力争通过系统考量和提前预判来消除或减弱群体中存在的可能致病因素,即同时考量某种动物疾病可能的致病因子、潜在宿主和传播渠道等因素制定出控制疾病发生和发展的措施,以达到控制动物群体疾病发生的目的。
在制订和实施动物保健和生产计划过程中,至少需要考虑如下方面:
养殖场概貌:主要是指动物数量、密度、常规管理措施、疾病状态和当前的生产水平;
对生产的各环节系统监测的资料和数据进行分析,鉴定生产过程中常见的、主要的疾病及危害程度;
针对主要疾病的常规预防措施及其效果分析;
合理地确定机构的生产指标,使之适合企业运作的管理体系和目标;
兽医人员对养殖场需要定期诊视,总结并列出一年内各时间和生产阶段应采取的应对措施,包括措施的详细内容;
饲养人员、管理人员和兽医人员能够对动物群体做准确及时的记录。
07、动物疾病经济学
实施疾病防控措施也需要增加成本投入,这种成本主要来自检测、预防和治疗药物的使用以及兽医和其他人力等各种资源的投入。在制订疾病防控措施之前,需要对疾病引起的直接经济损失和实施防控措施的全部费用做出全面估计。
依据疾病防控获得的收益衡量防控措施的成本,可以确定动物疾病防控措施的经济价值。如果疾病防控措施的成本高于疾病引起的直接经济损失,则防控措施在经济上显然是没有价值的。对于传统的动物疾病,如结核病对实验猴种群健康的影响深远,有效防控措施的净收益是非常明显的。但更常存在于集约化养殖场中的诸多复杂疾病,它们对动物生产的影响虽然很小,但长期存在会产生累积效应,因此,在采取合理的控制措施之前需要精确计算成本。
鉴于实验猴养殖是高附加值的行业,且有更高的动物福利要求,科学地提高投入对机构的长期影响肯定是积极的。
08、疫病爆发调查
动物疫病有时会以爆发的形式发生,此时需要采取果断且有效的措施来加以防控。疫病爆发调查主要用于急性传染病和爆发流行的中毒性疾病。对病因未知疫病爆发,则需探求病因线索,以便迅速制订出防控其流行的对策,同时也为进一步深入研究指明方向。爆发调查的最终目的是防控和消灭疫病的流行,并从中总结经验教训,以防止类似事件的再次发生。
疫病爆发调查过程大致过程包括:
1、了解疫病爆发的全面情况,并做初步的调查;
2、对初步调查结果进行分析,提出初步假设;
3、根据初步假设,深入进行调查,包括收集材料和进行必要的检验,弄清具体因素和条件,得出初步结论,同时检验初步假设是否正确;
4、根据调查所得出的结论,采取相应措施,观察疫情发展情况,以进一步验证结论的正确性。
此外,对于动物种群疾病监测、人畜共患病防控等话题,本公众号历史文章已做详细的论述,本文就不做赘述。兽医流行病学是一门涉及面非常广泛的学科,掌握该学科的原理和方法及理念,可以扩宽兽医思维,进而指导兽医实践。作为实验猴兽医,我们应时刻关注种群中流行病的发生发展规律,科学应用兽医流行病学相关知识,制订合理的防控措施,提升猴群的健康水平和动物福利水平。