实验啮齿动物手术操作的止痛方案考量
本公众号已发表了多篇关于实验动物疼痛管理和手术操作中的麻醉止痛的文章,从不同的角度说明合理的止痛方案不仅能提升动物福利,也为确保试验项目的顺利实施提供了保障。当下,很多研究项目都会涉及到啮齿类实验动物的手术操作,作为实验动物兽医,虽然了解并遵守止痛原则,以确保制定充分且合理的动物止痛方案,但往往对各类手术操作所造成的疼痛等级区分缺少清晰的认知,而不同的疼痛级别需要使用不同的止痛剂或方案,这无疑又是一个新的挑战。本文将就该话题进行简单的讨论。
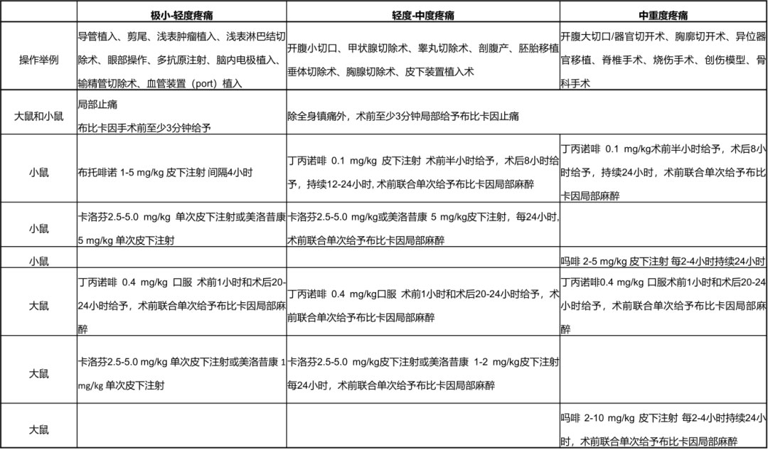
根据业内常用的指导原则,如美国实验动物兽医协会指导原则,啮齿类实验动物的手术操作疼痛评估和止痛方案汇总见下表:
试验/手术操作中疼痛评估和止痛推荐【1】、【2】

【1】ACLAM Guidelines for the assessment and management of pain in rodents and rabbits. JAALAS 2007;46(2).
【2】Clinical efficacy of buprenorphine after oral dosing in rats undergoing major surgery. Laboratory Animals, https://doi.org/10.1177/00236772231178417.
从表格中可以看出,中度的疼痛一般推荐使用丁丙诺啡,而吗啡通常建议在重度疼痛管理时使用。阿片类止痛剂和非甾体抗炎类的在止痛机理上有所区别,所以联用时能够起到更好的止痛效果。预先给予止痛药对保证手术期间动物得到最佳止痛非常重要。
在给药时间上,药物起效的快慢是关键因素。如,作为部分阿片类药物激动剂的丁丙诺啡因缓慢结合阿片受体,故其起效相对缓慢。因此,丁丙诺啡必须在麻醉诱导前给药,皮下给药提前20-30分钟,口服给药则需提前1小时,以便在手术开始时起效。而快速起效的局部麻醉药,如布比卡因,则需在手术开始前3分钟给药。
上表提到的仅是常见的啮齿类实验动物手术。但需要注意的是,手术操作导致的疼痛分类不是绝对的,因疼痛强度会因实施者的操作技能、操作的侵袭性、手术持续时间、所涉及的器官、组织和动物年龄及健康状况的差异而有所不同。如,疾病模型中,如肿瘤和炎症的存在会令动物的疼痛诱导出现显著的可变性,需要考虑额外的镇痛措施。因此,本表格只能作为某种药物在不同疼痛等级下的使用参考,具体如何使用,兽医还需要根据实际情况进行评估。此外,表中的止痛剂维持止痛效用时长为最短时长,实际是否需要延长给药的时间也应由兽医根据动物的具体情况来确定。
此外,阿片类和非甾体抗炎类止痛剂的还有很多选择,如局部镇痛的涂抹制剂,非甾体抗炎类还有痛立定,阿片类还有曲马多、舒芬太尼等,各研究机构可以根据设施内实际有的药物在提供止痛方案的时候进行药物的替换,提高止痛的方案的可行性。不过值得注意的是,很多阿片类止痛剂在国内都属于管控药品,各使用单位应根据相应的政策做好申请和严格管理的工作,虽然部分药品也有兽药出售(如布托啡诺),但仍建议设施内部做好相应的管理措施。